
「癌症險」的新舊修正對照
關於癌症定義,大仁建議大家先閱讀這篇《105年新版重大疾病分析:【癌症】》[連結],看完之後才會明白現在重大疾病對癌症的定義為何。
那麼大仁接下來要分析,舊癌症險跟新癌症險的差異在哪裡了。
舊版的定義

「舊版」的定義很簡單,國際疾病分類標準的「惡性腫瘤」就符合癌症險理賠標準(原位癌也涵蓋在內)。
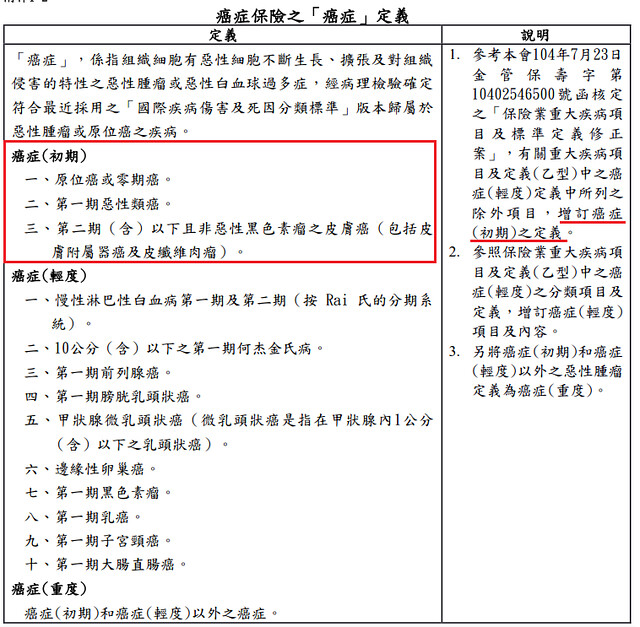
「新版」的定義就複雜多了,簡單來說它將癌症區分成三項
(1)初期
(2)輕度
(3)重度
以下大仁一個一個分析:
(1)新版:初期癌症

在 2016年更新重大疾病的癌症定義後,有將三個項目列為除外不賠,分別是:
(1)原位癌或零期癌。
(2)第一期惡性類癌。
(3)第二期(含)以下且非惡性黑色素瘤之皮膚癌。
上面三種,在新版的重大疾病是不會理賠的。
然而在「新版癌症險」當中,就將這三項除外不賠的項目,列為「初期癌症」來理賠(但理賠金額偏低,通常可能低於保額 10%以下)。
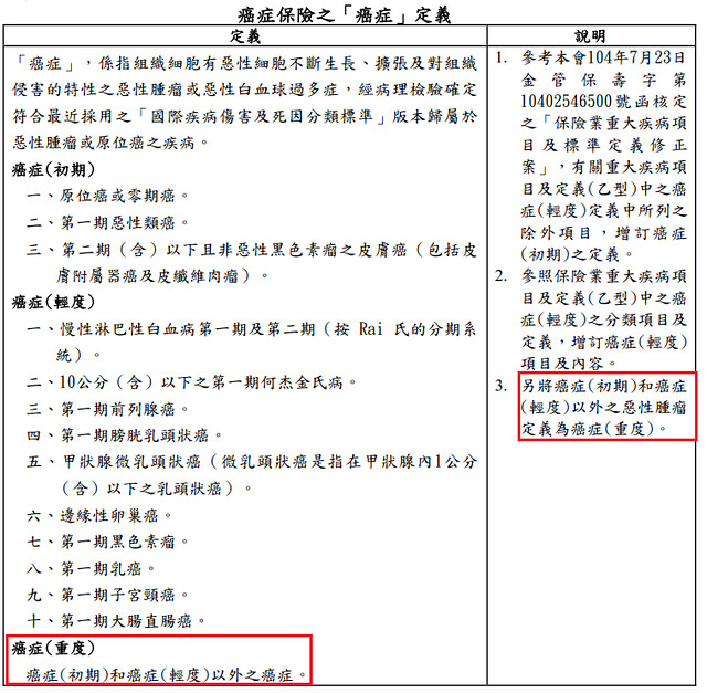
(2)新版:輕度癌症

關於輕度癌症,大仁在這篇《105年新版重大疾病分析:【癌症】》[連結]已經詳細說明,因此這裡就不多解釋了。
輕度癌症的理賠比例,大約會是(10~20%),看保險公司條款如何設計。
(3)新版:重度癌症

初期跟輕度以外的癌症,就是屬於重度癌症,理賠比例最高,通常為保險金額(100%)。
不過這邊要特別注意的是,要留意條款是否會扣除「過去曾經理賠的初期跟輕度癌症」理賠金額喔!
例如曾經領過(初期癌症5%),以及(輕度癌症15%),保險公司在條款設計上可能會寫要扣除。這樣就會變成,100%要扣除(5%+15%)=最後只賠80%。這點要特別注意。
已經投保的舊契約有影響嗎?嚴重特定傷病條款怎麼看?事關權益保障,請繼續看下一頁了解!
繼續閱讀下一篇推薦文章
